收藏1 浏览2221
证券交易费用
更新时间:2021年10月04日

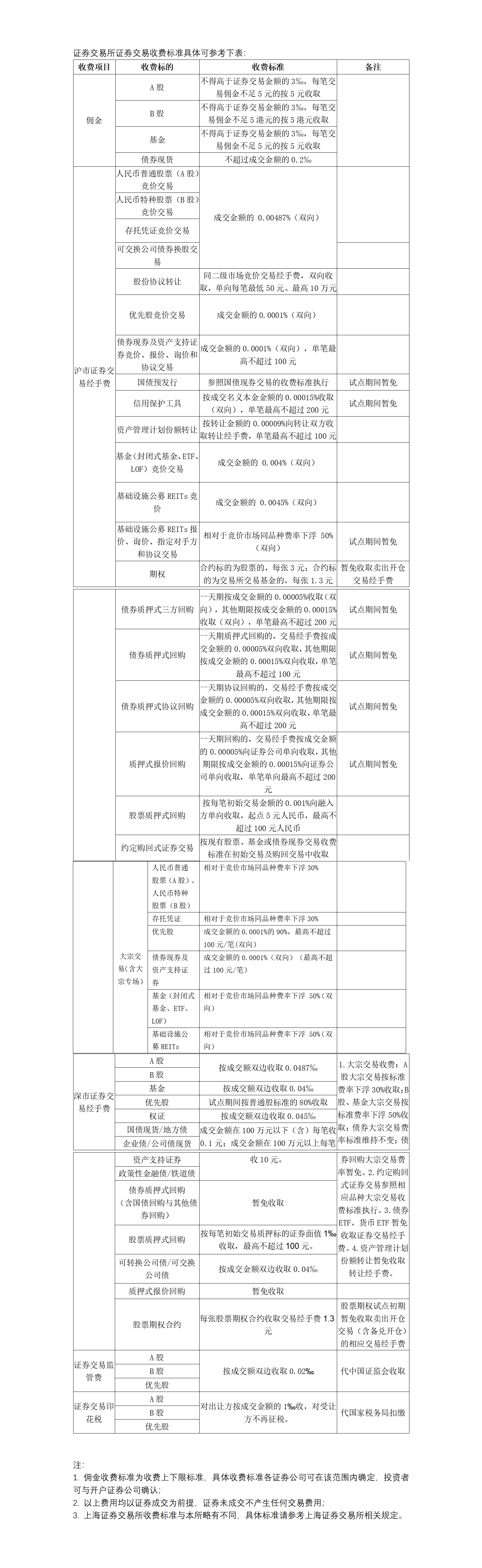
投资者在参与证券交易时,需缴纳一定的费用,主要包含佣金(证券公司收取)、证券交易经手费(交易所收取)、证券交易监管费(证监会收取)、证券交易印花费(国家税务局收取)。其中经手费、监管费及印花税等均由证券公司代为收取,一般情况下,包含在佣金内,具体情况请以开户证券公司收取为准。

声明:本栏目仅作为投资者教育用途,不构成任何投资建议。投资者据此操作,风险自担,南京证券投教基地力求本栏目所涉及信息准确可靠,但并不对其准确性、完整性和及时性作出任何保证,对因使用本栏目信息而引发或可能引发的损失不承担任何责任。