收藏1 浏览10882
原创
“港股通”交易时间的安排
更新时间:2021年09月29日

投资者买卖“港股通”股票的交易时间由上交所、深交所证券交易服务公司在指定网站公布,具体按联交所规定执行。在联交所,交易日的9:00-9:30为开市前时段,但“港股通”投资者则仅可以在9:00-9:15通过竞价限价盘申报;交易日的9:30-12:00以及13:00-16:00为持续交易时段,“港股通”投资者仅能通过增强限价盘申报;对适用收市竞价交易时段交易的证券而言,16:00-16:10为收市竞价交易时段(半日市的收市竞价交易时段为12:00-12:10。在收市竞价交易时段的最后2分钟内,交易随机收市),“港股通”投资者仅可输入竞价限价盘。“港股通”投资者撤单的时间为9:00-9:15;9:30-12:00;12:30-16:00;对适用收市竞价交易时段交易的证券而言,撤单时间还包括16:01-16:06(或半日市的12:01-12:06)。



什么是联交所的开市前时段?


联交所开市前时段是在早上开市前增设的交易时间,用以确定开市价。


在开市前时段,买卖盘积累到一段时间后,会在预先设定的对盘时段中对盘(即报价撮合)。也就是买卖盘会以买卖盘类别、价格及时间等优先次序按“最终参考平衡价格”顺序对盘。


在开市前时段,交易系统只接受输入“竞价盘”及“竞价限价盘”指令,其中,“港股通”投资者只可以输入“竞价限价盘”。在该时段,输入交易系统的买卖盘价格不可偏离上日收盘价或按盘价(最近参考平衡价)9倍或以上及少于九分之一或以下,每个买卖盘不得超过3,000手股份。


联交所开市前时段又分为以下的交易时段:



投资者可以通过联交所网站“市场运作”项下的“证券交易运作”内“交易机制”栏目,了解更详细的交易规则与机制。


联交所持续交易时段是怎样规定的?


每个交易日的9:30至12:00、12:00至13:00以及13:00至16:00是联交所的持续交易时段。其中,12:00至13:00为延续早市时段,只适用于指定证券,而“港股通”股票不包括在内,因此,对于“港股通”投资者而言,在这一时段是无法参与交易的。


在持续交易时段,一方面,交易系统会按照价格优先、时间优先的原则成交;另一方面,交易系统只接受“限价盘”、“增强限价盘”及“特别限价盘”。注意,“港股通”投资者仅可输入“增强限价盘”。在此时段,输入交易系统的买卖盘价格应当遵循联交所的报价规则(参见联交所《交易所规则》第503条,第505条至507条A)。同时,每个买卖盘的数量不得超过3000手股份。


什么是联交所的首阶段收市竞价交易时段?


为便利价格发现过程,联交所于2016年6月27日发布了《有关在证券市场实施收市竞价交易时段之修订》,拟自2016年7月25日对适用收市竞价交易时段交易的证券增设收市竞价交易时段。收市竞价交易时段包括四个时段:


第一时段(参考价定价时段):具体为全天交易日的16:00-16:01或者半日市的12:00-12:01。用于计算每只参与收市竞价交易时段的证券的参考价。“港股通”投资者不可以输入、修改或取消买卖盘申报。


第二时段(输入买卖盘时段):具体为全天交易日的16:01-16:06或半日市的12:01-12:06。“港股通”投资者可以输入、取消竞价限价盘申报,申报价格不得偏离收市竞价时段参考价±5%。此外,提示投资者,不超过价格上限的买盘,或不低于价格下限的卖盘会自动由持续交易时段转至收市竞价交易时段,在价格限制范围外的已申报订单会被自动取消。


第三时段(不可取消时段):具体为全天交易日的16:06-16:08或半日市的12:06-12:08。“港股通”投资者新输入的竞价限价盘的价格只能在输入买卖盘时段结束时买卖盘记录中的最低卖出价与最高买入价之间,且指定价格不得偏离收市竞价交易时段参考价±5%,所有的买卖申报都不得修改或取消。


第四阶段(随机收市时段):具体为全天交易日的16:08-16:10或半日市的12:08-12:10。“港股通”投资者的买卖盘规则与第三时段相同,提示投资者注意的是市场交易会在2分钟内随时收市。收市后所有收市竞价交易时段的证券随机对盘。


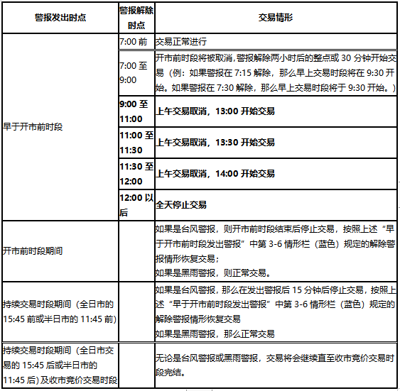
台风及黑色暴雨警告对“港股通”交易时间会有什么影响?


由于地处台风和黑色暴雨的多发地,香港市场在处理台风和黑色暴雨对交易的影响上形成一套既定的成熟做法,即按照八号及以上台风和黑色暴雨警告(以下统称警报)发出时间为开市前时段之前、开市前时段期间以及持续交易时段期间等三个不同时段有不同的应对措施。


现参照联交所《有关在证券市场实施收市竞价交易时段之修订》,对下表进行更新。




声明:本栏目仅作为投资者教育用途,不构成任何投资建议。投资者据此操作,风险自担,南京证券投教基地力求本栏目所涉及信息准确可靠,但并不对其准确性、完整性和及时性作出任何保证,对因使用本栏目信息而引发或可能引发的损失不承担任何责任。